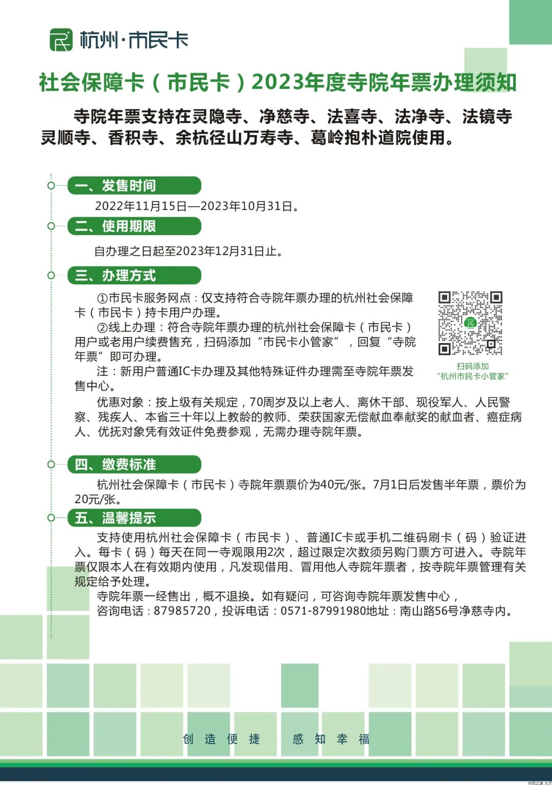
2023年杭州寺院年票办理指南

2023年

办理指南




寺院年票



  发售时间  

2022年11月15日—2023年10月31日,上午8:30~下午16:30,除春节假期外其它节假日照常办理。2022年度寺院年票使用至2022年12月31日止。

2023年度寺院年票使用期限:自办理之日起至2023年12月31日止。




寺院年票



  发售地点  

1、寺院年票发售中心:南山路56号净慈寺内(进口处入内左侧)。

2、市民卡营业网点:办理市民卡新老用户售充业务。各网点营业时间以杭州市民卡有限公司公告为准,或致电96225市民卡客服热线咨询。

3、网上续费办理:老用户或市民卡用户可通过网上办理,新用户普通IC卡办理及其他特殊证件办理需至寺院年票发售中心。网上办理请提前,避免因通讯延时导致进程中断。


网上办理步骤:




下载杭州市民卡APP,登录后搜索“寺院年票”,点击进入办理页面;或通过支付宝搜索“杭州市民卡”生活号并关注,从首页点击区进入办理页面;或通过微信搜索“杭州市民卡”公众号并关注,点击屏幕下方“在线服务”,选中“寺院年票办理”进入办理页面。在办理页面中,点击上方“办理”,按页面提示进行录入、验证及付款等操作。

二维码调用:




网上办理后必须绑定当前使用手机号才能显示二维码。且一个手机号只能绑定一个二维码。动态二维码有效期为20秒,过期自动刷新。

使用方式:




办理成功后,可凭杭州市民卡、普通IC卡或手机二维码刷卡(码)验证进入。



寺院年票



  年票办理  

杭州市居民可凭市民卡直接办理;外地驻杭人员凭身份证和派出所告知单、在杭大中专院校学生凭身份证和学生证、未成年人凭户口簿办理IC卡。上述杭州市范围包括杭州市区和三县(市)。上年度已经办理年票的用户凭市民卡或原IC卡直接充值。


寺院年票



  交费标准  

2023年度寺院年票票价为40元/张。7月1日后发售半年票,票价为20元/张。首次办理免收卡费。遗失或人为损坏,补换时收卡费10元/张。




寺院年票



  使用范围  

寺院年票可在灵隐寺、净慈寺、法喜寺、法净寺、法镜寺、灵顺寺、香积寺、余杭径山万寿寺使用,葛岭抱朴道院也列入使用范围。每卡(码)每天在同一寺观限用2次,超过限定次数须另购门票方可进入。寺院年票仅限本人在有效期内使用,凡发现借用、冒用他人寺院年票者,按寺院年票管理有关规定给予处理。

寺院年票一经售出,概不退换。

咨询电话:0571-87985720(发售窗口),96225(市民卡)

投诉电话:0571-87991980



请至杭州灵隐寺入口处右转

云林志工团】办公室咨询报名







往期回顾




藏识
藏识|“楼观沧海日,门对浙江潮”——唐代诗歌中的灵隐寺
藏识|“溪山处处皆可庐,最爱灵隐飞来孤”——宋代诗词中的灵隐寺
藏识|“夜寒香界白,涧曲寺门通”——清代诗歌及文艺(诗词)理论中的灵隐寺
藏识|南宋灵隐寺首任住持端裕禅师的禅法

☀巡觅
巡觅|关于在灵隐寺许下的和实现的愿望
巡觅|思灵隐 愿重游
巡觅|信佛不是迷信
巡觅|学习佛法二、三事

☀学处
学处|学佛是对现实的消极逃避吗
学处|水陆法会都有哪些内容
学处|观众生苦 发菩提心
学处|放生思想的渊源

☀观照
观照|用功修行时总是起妄念怎么办
观照|持戒会妨碍我们的自由吗
观照|人生靠什么
观照|借彼威德 生我福德——礼敬佛菩萨的十种作用(中)

☀开示
开示|虚云老和尚:平常就是长远,一年到头,一生到死,常常如此
开示|来果禅师:未悟以前犹自可,已悟以后事更多
开示|印光大师:即今之世,若舍净土,则果证全无
开示|太虚大师:离开一切众生,不能有菩萨,也别无佛觉可成

☀联灯
联灯|佛弟子悲心遍及一切众生 为何还会有国家的观念
联灯|佛诞恰逢母亲节 当效释尊报母恩
联灯|为报一切父母恩 佛在忉利天说了这部经
联灯|佛弟子如何过重阳节

☀物语
物语|梅子熟也
物语|苟非一片金刚地 难使菩提叶叶辉
物语|睹见莲花思妙法
物语|桂花香处露真机

☀常识
常识|五位百法:心所法之善心所③
常识|水陆法会的历史演变
常识|五位百法:心所法之根本烦恼①
常识|五位百法:心所法之根本烦恼③

☀素食
素食|日久心弥安
素食|离嗔
素食|补嘴空
素食|吃热汤

☀分享
分享|我是自己的第一位游客
分享|筝音起落间 处处皆禅意
分享|辩才无碍  内心无诤
分享|舌灿莲花 妙语连珠

☀赏析
赏析|牧溪(传)《五祖荷锄图》
赏析|明代木雕彩绘罗汉坐像
赏析|南宋禅画《药山李翱问答图》欣赏
赏析|义县奉国寺壁画

☀阅读
阅读|杯水不能熄车薪之火,萤光不能破幽谷之昏
阅读|玉琳国师:人间亦有扬州鹤,但泛如来功德船
阅读|虚心下贤,不存我慢
阅读|念佛不碍参禅

☀故事
故事|提婆达多的堕落
故事|无言的感化
故事|慧眼观六道
故事|割舍情爱

☀视频
视频|雨歇千峰翠 烟飞万木稀
视频|秋夜步月
视频|遥想吾师行道处 天香桂子落纷纷
视频|好雪片片,不落别处

编辑|慧容

责编|相莲



点我:
标签: 灵隐寺

相关文章

新闻|杭州灵隐寺举办“之江问道·加强佛教中国化学习”专题讲座​

新闻|杭州灵隐寺举办“之江问道·加强佛教中国化学习”专题讲座​

2月15日,杭州灵隐寺举办“之江问道·加强佛教中国化学习”专题讲座,邀请杭州市民宗局政策法规处处长吴修璋作题为《做学习贯彻宗教政策法规的带头人》主题讲座,灵隐寺全体法师到场聆听。吴修璋从中国特色社会主...

联灯|为报一切父母恩,佛在忉利天说了这部经

联灯|为报一切父母恩,佛在忉利天说了这部经

我们诵读《地藏经》,一开始就会读到“如是我闻。一时佛在忉利天,为母说法。尔时十方无量世界……”,“为母说法”这一句是《地藏经》中特别的经文,在其他经上,讲到六种成就时没有这一句。佛母摩耶夫人生下太子以...

禅诗赏析——休作狂歌老 回看不住心

禅诗赏析——休作狂歌老 回看不住心

望牛头寺【唐】杜甫牛头见鹤林,梯径绕幽林。春色浮天外,天河宿殿阴。传灯无白日,布地有黄金。休作狂歌老,回看不住心。“牛头见鹤林,梯径绕幽林。”诗人拜见禅师后,感觉到禅机深奥高妙,犹如上山来的山经,盘旋...

百喻经故事——二鸽(95)

百喻经故事——二鸽(95)

二鸽——《百喻经》经文昔有雄雌二鸽,共同一巢。秋果熟时,取果满巢。于其后时,果干减少,唯半巢在,雄嗔雌言:“取果勤苦。汝独食之,唯有半在。”雌鸽答言:“我不独食,果自减少。”雄鸽不信,嗔恚而言:“非汝...

还剩一周!第二届“东南佛国杯”佛教文化摄影大展即将截稿

还剩一周!第二届“东南佛国杯”佛教文化摄影大展即将截稿

“钱塘佛者之盛,盖甲天下。”苏轼笔下,记录了当年杭州寺院林立的画面。今天,杭州作为全国知名的历史文化旅游名城,拥有浓郁的人文气息与优美的自然环境,不仅为摄影家们的创作打开了视野,也吸引着更多游客慕名来...

高僧行迹|济癫僧传(12)

高僧行迹|济癫僧传(12)

十二、放不下依旧再来光阴易过,不觉已过一年。济癫忽一日对母舅道:“我在此耽搁已留步 ,想着杭州风景,放他不下,我还去看看。”母舅道:“你说与本寺僧众不合,不如住在这里吧。”济癫道:“这个使不得!”遂朗...